
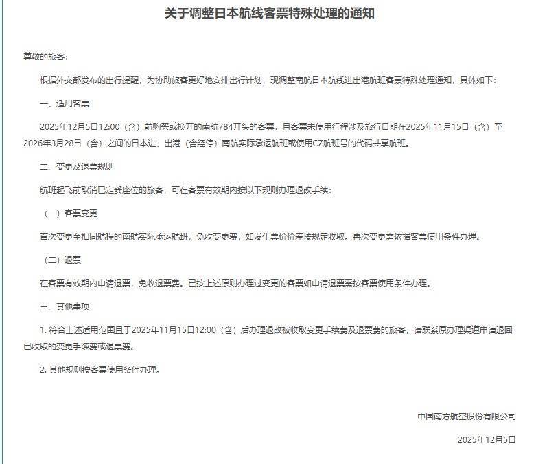
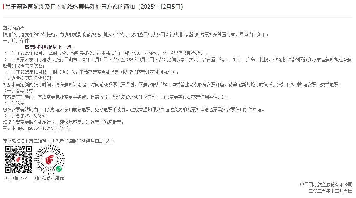
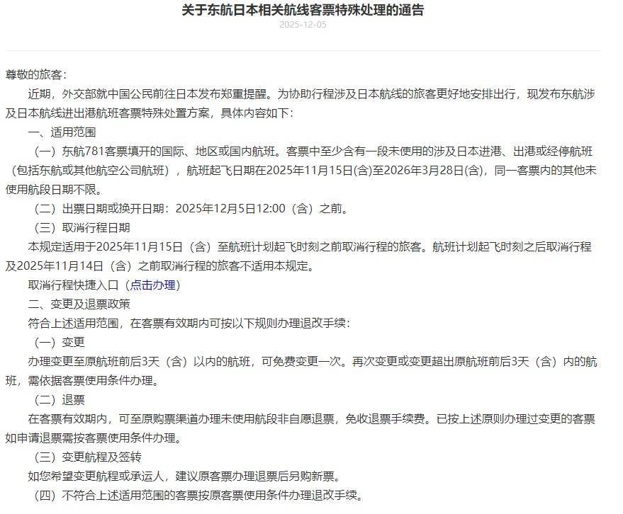
【大河财立方音信】12月5日赌钱赚钱软件官方登录,中国南边航空股份有限公司、中国海外航空股份有限公司和中国东方航空股份有限公司在官网离别发布了日本相关航路客票格外惩办的见知,2026年3月28日(含)前出行的触及日本进港、出港或经停航班可免费退改。
此前,免费退改签战略到2025年12月31日领域。




责编:陶纪燕 | 审核:李震 | 监审:古筝赌钱赚钱软件官方登录

【大河财立方音信】12月5日赌钱赚钱软件官方登录,中国南边航空股份有限公司、中国海外航空股份有限公司和中国东方航空股份有限公司在官网离别发布了日本相关航路客票格外惩办的见知,2026年3月28日(含)前出行的触及日本进港、出港或经停航班可免费退改。
此前,免费退改签战略到2025年12月31日领域。




责编:陶纪燕 | 审核:李震 | 监审:古筝赌钱赚钱软件官方登录